 
            
        
        
        n 基于Xilinx's Zynq Ultrascale+™ MPSoC 7EV/11EG
n PS端(DDR4 ECC SDRAM)和PL端(DDR4 SDRAM)2个独立的内存通道
n 32.4 GByte/sec内存带宽
n 提供PCIe® Gen3 x 16,PCIe Gen2 x 4,USB 3.0,2 x Gigabit Ethernet
n 提供工业级型号
n 采用ADM6-60 Samtec连接器,引出322个用户I/O
n 提供Linux BSP和工具链
n 功能强大、身材小巧的核心板
 
                                                        n 基于Xilinx's Zynq Ultrascale+™ MPSoC XCZU17EG/19EG 1760封装
n 具备ECC(Error Correction Code,纠错码)的DDR4 SDRAM,最高8 GB
n 19.2 GByte/sec内存带宽
n 提供最多5 x PCIe® Gen3 x16, PCIe Gen2 x4, USB 3.0 和 2 x Gigabit Ethernet
n 多个型号可供选择,提供工业级型号
n 采用6个ADM6-60 Samtec连接器,引出686个用户I/O
n 提供Linux BSP和工具链
n 功能强大、身材紧凑的FPGA核心板
 
                                                        n 基于Xilinx's Zynq Ultrascale+™ MPSoC XCZU2CG/4CG/2EG/3EG/4EV/5EV
n PS端(DDR4 ECC SDRAM)和PL端(DDR4 SDRAM)2个独立的内存通道
n 最高24 GByte/sec内存带宽
n 提供PCIe® Gen3 x 4,PCIe Gen2 x 4,2 x USB 3.0,2x Gigabit Ethernet
n 多个型号可供选择,提供工业级型号
n 采用2个168-pin Hirose FX10连接器,引出178个用户I/O
n 提供Linux BSP和工具链
n 功能强大、身材小巧的FPGA核心板
 
                                                        n 基于Xilinx's Zynq Ultrascale+™ MPSoC XCZU2CG/2EG/3EG
n 将CPU系统的灵活性与并行处理能力和FPGA系统的实时能力相结合
n 高速DDR4 SDRAM
n 支持模拟差分输入
n 多个型号可供选择,提供工业级型号
n 支持USB 3.0,CAN,千兆以太网和PCIe® Gen2 x4
n 提供Linux BSP和工具链
 
                                                        n 基于Xilinx's Zynq Ultrascale+™ MPSoC XCZU6CG/6EG/9EG/15EG
n 具备ECC(Error Correction Code,纠错码)的DDR4 SDRAM
n 19.2 GByte/sec内存带宽
n 提供PCIe® Gen2 x 4,2 x USB 3.0,2 x Gigabit Ethernet
n 多个型号可供选择,提供工业级型号
n 采用3个168-pin Hirose FX10连接器,引出294个用户I/O
n 提供Linux BSP和工具链
n 功能强大、身材小巧的FPGA核心板
 
                                                        n 基于Xilinx's Zynq Ultrascale+™ MPSoC XCZU2CG/4CG/2EG/3EG/4EV/5EV
n 具备ECC(Error Correction Code,纠错码)的DDR4 SDRAM
n 最高19.2 GByte/sec内存带宽
n 提供PCIe® Gen3 x 4, PCIe Gen2 x 4,2 x USB 3.0,Gigabit Ethernet
n 多个型号可供选择,提供工业级型号
n 采用3个168-pin Hirose FX10连接器,引出294个用户I/O
n 提供Linux BSP和工具链
n 功能强大、身材小巧的FPGA核心板
 
                                                        n 基于Xilinx's Zynq Ultrascale+™ MPSoC XCZU6EG/9EG/15EG
n PS端(DDR4 ECC SDRAM)和PL端(DDR4 SDRAM)2个独立的内存通道
n 最高28.8 GByte/sec内存带宽
n 提供PCIe Gen2 x 4,2 x USB 3.0,2x Gigabit Ethernet
n 多个型号可供选择,提供工业级型号
n 采用3个168-pin Hirose FX10连接器,引出236个用户I/O
n 提供Linux BSP和工具链
n 功能强大、身材小巧的FPGA核心板
 
                                                        n 基于Xilinx's Zynq Ultrascale+™ MPSoC XCZU4CG/5EV/7EV
n PS端(DDR4 ECC SDRAM)和PL端(DDR4 SDRAM)2个独立的内存通道
n 最高28.8 GByte/sec内存带宽
n 提供PCIe® Gen3 x 16,PCIe Gen2 x 4,2 x USB 3.0,2x Gigabit Ethernet
n 多个型号可供选择,提供工业级型号
n 采用3个168-pin Hirose FX10连接器,引出236个用户I/O
n 提供Linux BSP和工具链
n 功能强大、身材小巧的FPGA核心板
 
                                                        n 基于Xilinx's Zynq Ultrascale+™ MPSoC XCZU4CG/5EV/7EV
n PS端(DDR4 ECC SDRAM)和PL端(DDR4 SDRAM)2个独立的内存通道
n 最高38.4 GByte/sec内存带宽
n 提供PCIe® Gen3 x 16,PCIe Gen2 x 4,2 x USB 3.0,2x Gigabit Ethernet
n 多个型号可供选择,提供工业级型号
n 采用3个168-pin Hirose FX10连接器,引出192个用户I/O
n 提供Linux BSP和工具链
n 功能强大、身材小巧的FPGA核心板
 
                                                        n 基于Xilinx's Zynq-7000完全可编程SoC
n 将CPU系统的灵活性与FPGA系统的并行处理能力和实时能力相结合
n 提供PCIe® Gen2 x 8,USB 2.0,Gigabit Ethernet
n 双百兆以太网,可用于工业以太网,如PROFINET、EtherCAT、POWERLINK、Ethernet/IP
n 工业级
n 采用2个168-pin Hirose FX10连接器,封装小
n 提供Linux BSP和工具链
n 功能强大、身材小巧的FPGA核心板
 
                                                        n 基于Xilinx's Zynq-7000完全可编程SoC
n 将CPU系统的灵活性与FPGA系统的并行处理能力和实时能力相结合
n 支持模拟差分输入
n 工业级
n USB 2.0,CAN,Gigabit Ethernet
n 提供Linux BSP和工具链
n 功能强大、身材小巧的FPGA核心板
 
                                                        n 基于Xilinx's Zynq-7020完全可编程SoC
n 将CPU系统的灵活性与FPGA系统的并行处理能力和实时能力相结合
n 支持模拟差分输入
n 工业级
n USB 2.0,CAN,Gigabit Ethernet
n 提供Linux BSP和工具链
n 功能强大、身材小巧的FPGA核心板
 
                                                        n 基于Xilinx's Zynq-7010/20完全可编程SoC
n 将CPU系统的灵活性与FPGA系统的并行处理能力和实时能力相结合
n 支持模拟差分输入
n 工业级
n USB 2.0,CAN,Gigabit Ethernet
n 提供Linux BSP和工具链
n 功能强大、身材小巧的FPGA核心板
 
                                                        n 高性价比的Xilinx Kintex-7 28nm FPGA
n 基于Cypress EZ-USB®FX3™,提供一个强大且易于使用的USB 3.0设备接口
n 提供2 × Gigabit Ethernet,可用于高带宽/低延时网络
n 提供PCIe Gen2 x4 接口,可用于高速数据传输
n 提供工业级型号
n 尺寸比信用卡还要小
n 功能强大、身材小巧的FPGA核心板
 
                                                        n 高性价比的Xilinx Kintex-7 28nm FPGA
n 提供2 × Gigabit Ethernet,可用于高带宽/低延时网络
n 提供PCIe Gen2 x8终端,可用于高速数据传输
n 高达12.8 GByte/sec内存带宽
n 提供工业级型号
n 尺寸比信用卡还要小
n 功能强大、身材小巧的FPGA核心板
 
                                                        n 低成本、低功耗的FPGA
n 35k-100k逻辑单元,40k-120k触发器和90- 240 DSP slices
n 采用标准的、紧凑的、被广泛支持的SO-DIMM连接器
n 支持千兆以太网和模拟输入
n 工业级
n 强大而紧凑的FPGA核心板
 
                                                        n 低成本、低功耗的FPGA
n 采用标准的、紧凑的、被广泛支持的SO-DIMM连接器
n 工业级
n 适用于工业总线(如PROFINET、EtherCAT、POWERLINK或Ethernet/IP)的双百兆以太网
n 强大而紧凑的FPGA核心板
 
                                                        n 低成本、低功耗的FPGA
n 双数千兆位串行接口传输器
n 采用标准的、紧凑的、被广泛支持的SO-DIMM连接器
n 工业级
n 提供PCIe,Gigabit Ethernet
n 强大而紧凑的FPGA核心板
 
                                                        n Intel Arria® 10 基于ARM处理器的SoC FPGA
n  提供USB 3.0, PCIe® Gen3 x8和Gigabit Ethernet
n 具备ECC(Error Correction Code,纠错码)的DDR4 SDRAM
n 9.6 GByte/sec内存带宽
n 提供工业级型号
n 尺寸比信用卡还要小
n 提供Linux BSP和工具链
n 功能强大、身材小巧的FPGA核心板
 
                                                        n Intel Cyclone® V基于ARM处理器的SoC FPGA
n 提供USB 2.0,PCIe® Gen1 ×4和Gigabit Ethernet
n 工业级
n 尺寸比信用卡还要小
n 提供Linux BSP和工具链
n 功能强大、身材小巧的FPGA核心板
 
                                                        n Intel Cyclone® V基于ARM处理器的SoC FPGA
n 提供USB 3.0,USB 2.0,PCIe® Gen1/Gen2 ×4,Gigabit Ethernet,2 × 10/100Mbs Ethernet
n 工业级
n 尺寸比信用卡还要小
n 提供Linux BSP和工具链
n 功能强大、身材小巧的FPGA核心板
 
                                                        n Intel Cyclone IV E FPGA
n FTDI USB 2.0
n Gigabit Ethernet
n 提供工业级型号
n 尺寸比信用卡还要小
n 功能强大、身材小巧的FPGA核心板
 
                                                        n Intel Cyclone® V SoC
n 结合了CPU系统的灵活性和FPGA原始的、实时的并行处理能力
n 提供USB 2.0,CAN和Gigabit Ethernet
n 工业级
n 提供Linux BSP和工具链
n 功能强大、身材小巧的FPGA核心板
 
                                                        n 基于Microchip的PolarFire SoC打造
n MSS(DDR4 ECC SDRAM)和FPGA(DDR4 SDRAM)2个独立的内存通道
n 具备ECC(Error Correction Code,纠错码)的DDR4 SDRAM
n 最高19.2 GByte/sec内存带宽
n 提供最多PCIe® Gen2 x4,USB 2.0和2 x Gigabit Ethernet接口
n 提供工业级型号
n 3个168-pin Hirose FX10连接器提供295个用户I/O
n 提供Linux BSP和工具链
n 功能强大、身材小巧的FPGA核心板
 
                                                        n 兼容所有水星Mercury(+)系列FPGA和SoC核心板
n 适用于从原型到量产
n 身材紧凑(120 × 100 mm)
n 为视频应用而设计的大量接口
 
                                                        n 兼容所有水星Mercury(+)系列FPGA和SoC核心板
n PCIe® Gen2 x 4,USB 3.0,多个USB2.0接口
n 丰富的I/O适用于几乎所有应用
n 适用于从原型到量产
n 标准PEIe尺寸(PCB 160 × 111.2 mm)
n 可单独作为开发板使用(而非PCIe卡)
 
                                                        n 兼容所有水星Mercury(+)系列FPGA和SoC核心板
n 提供PCIe® ×8, 支持DP的USB Type-C 3.0连接器,USB 3.0 host连接器
n QSFP+/SFP+接口,用于高速通信应用
n 适用于从原型到量产
n 171 × 112.4 mm,含PCIe ×8边缘连接器
n 可单独作为开发板使用(而非PCIe卡)
 
                                                        n 与所有火星Mars系列FPGA和SoC核心板兼容
n 为视频应用而设计的大量接口
n 身材紧凑(100 × 80 mm)
n 适用于从原型到量产
 
                                                        n 与所有火星Mars系列FPGA和SoC核心板兼容
n 适用于几乎所有应用的I/O接口
n 适用于从原型到量产
n 身材紧凑(p-ITX, 100 × 72 mm)
n DC或者USB供电
 
                                                        n 与所有火星Mars系列FPGA和SoC核心板兼容(XU3除外)
n USB 3.0的数据传输速率超过300MB/s
n 适用于从原型到量产
n 身材紧凑(p-ITX, 100 × 72 mm)
 
                                                        为了尽可能地缩短用户的产品上市时间,瑞苏盈科为其产品提供了广泛的设计支持和一个全面的生态系统,提供所有所需的硬件、软件和支持材料。详细的文档和参考设计使上手变得容易:提供了用户手册、用户原理图、3D模型、PCB封装、差分I/O净长度表和基于linux的板级支持包(BSP)。 结合现成的底板和散热器,开发FPGA项目从未如此容易。
开发套件包含2个例程:AI人脸检测和图像分类,例程基于ResNet50和Xilinx Vitis AI,瑞苏盈科提供了现成的二进制文件和源代码、如何自己构建它的大量文档。
 
                                                        为了尽可能地缩短用户的产品上市时间,瑞苏盈科为其产品提供了广泛的设计支持和一个全面的生态系统,提供所有所需的硬件、软件和支持材料。详细的文档和参考设计使上手变得容易:提供了用户手册、用户原理图、3D模型、PCB封装、差分I/O净长度表和基于linux的板级支持包(BSP)。 结合现成的底板和散热器,开发FPGA项目从未如此容易。
开发套件包含2个例程:AI人脸检测和图像分类,例程基于ResNet50和Xilinx Vitis AI,瑞苏盈科提供了现成的二进制文件和源代码、如何自己构建它的大量文档。
 
                                                         
                                                                                                                                                                                                                             
                                     
                                     
                                     
                                     
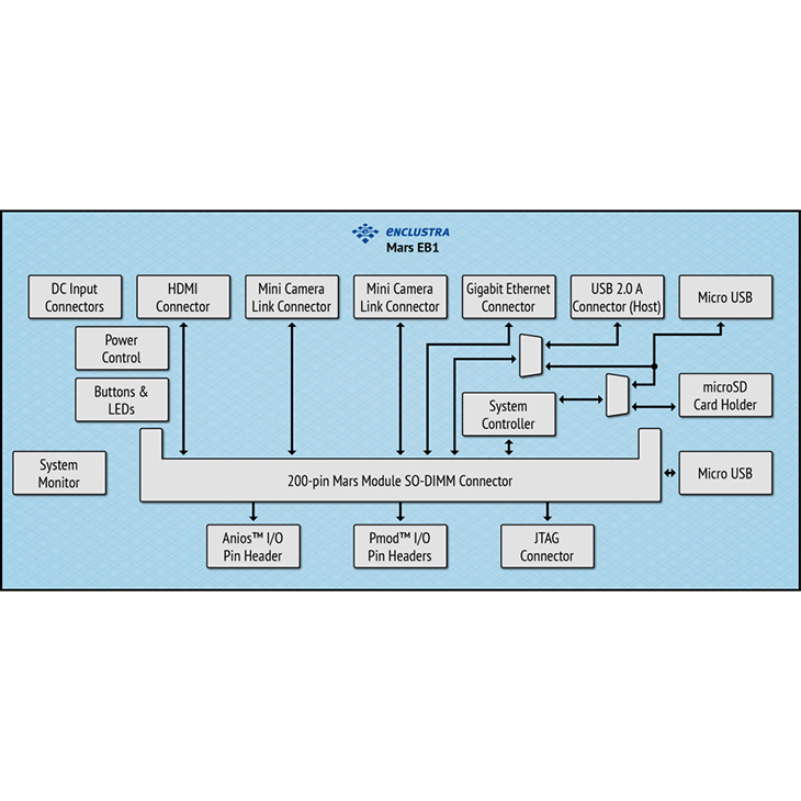
                                    火星Mars EB1底板是为火星Mars系列FPGA和SoC核心板设计的通用底板,非常适用于立体帧捕捉和视频处理应用,可以为构建基于FPGA的定制化硬件系统提供一个良好的基础和开端。
n 与所有火星Mars系列FPGA和SoC核心板兼容
n 适用于几乎所有应用的I/O接口
n 适用于从原型到量产
n 身材紧凑(p-ITX, 100 × 72 mm)
n DC或者USB供电
| 属性 | 
n 与火星Mars系列核心板相匹配的连接器(SO-DIMM 200-pin)
n 以太网RJ45连接器
n FTDI USB 2.0高速设备控制器
n 2 × Mini Camera Link(需要FPGA支持)
n HDMI 1.3连接器(需要FPGA支持)
n Micro USB 2.0从(复用)
n Micro USB 2.0从(UART, SPI, I2C, JTAG)
n microSD卡槽
n 40-pin Anios连接器(26个I/O)
n 3 x 12-pin连接器(每个连接器8个I/O)
n 2个用户按钮,1个用户LED
n 5~15V单电源供电或USB bus供电(有限制)
注:请注意具体可用功能与搭配的FPGA或SoC核心板型号有关。
| 益处 | 
| 结构框图 | 

| 选型表 | 

| 底板 | 
FMC扩展卡
FMC (FPGA Mezzanine Card)是一个ANSI/VITA标准,为FPGA提供了标准的形状因数、连接器和模块化接口。将I/O接口与FPGA解耦简化了I/O接口模块的设计、同时最大化了载板的复用。常见的FMC连接器有两种:160pin的LPC (Low Pin Count)和400pin的HPC (High Pin Count)。
瑞苏盈科FMC DR2驱动控制卡
FMC DR2 FMC扩展卡可以在带有FMC连接器的载板上开发高性能驱动控制系统,如瑞苏盈科火星PM3、水星+ PE1。凭借其强大的MOSFET桥接器和通用编码器、CAN总线和GPIO端口,可在不开发定制硬件的情况下构建大多数应用。DR2控制卡是为瑞苏盈科的通用驱动IP核设计的,但也可以与其他驱动控制器一起使用。
第三方FMC扩展卡
n Xilinx FMC add-on cards overview
n Analog Devices FMC addon cards and information
n Hitech Global FMC Modules for FPGA Carrier Cards
n Inrevium FMC HPC and LPC add-on cards
n Delphi Engineering FMC ADC & DAC addon cards
n FMC add-on cards from Faster Technology
| 操作系统 | 
| 散热器 | 
| 目标应用 | 
n 快速打造原型
n 工业自动化
n 嵌入式计算
n 通信
n 数字信号处理
n 运动控制
n 医疗测试
第一时间获取我们的新产品、活动及新闻信息。
 
                                
                             
                
                
                
                
                
            